BQA Certificates

  • info@bqacertificate.com
Verify Certificate

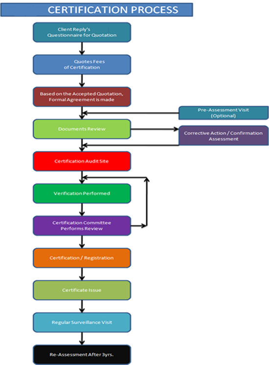
AUDIT PROCESS

INITIAL CERTIFICATION

  • 1. Initial certification
  • 1.2 Process /Methodology followed in conducting audits
  • 1.3 Maintaining certification
  • 2. Special audits
  • 3. Suspending, withdrawing or reducing scope of certification
  • Procedure for Issue of Certificate is detailed in Procedure CCBP – 03
  • 9.9 5.9 Client Certification Records
  • Suspending, withdrawing or reducing scope)

STAGE -1

Review and. Evaluation of Management System documentation submitted by the client

Evaluation of clients established location(s) and site specific conditions including Collection of necessary information regarding scope of the management system, processes and equipment used and Applicable statutory & regulatory requirements.

Information to Client on issues requiring special attention/cause non conformity in Stage 2 and may lead to postponement or cancellation of

STAGE -2

Evaluation of the Implementation & effectiveness of Management System including Information and evidence about conformity to all requirements.

Performance monitoring, measuring, reporting & reviewing against key performance objectives and targets and legal/regulatory compliance and Operational control of processes and Internal audit & Management review and Management responsibility for clients policies& procedures

Certifications Process